ISO9001 Certified Professional Manufacturer & Supplier of Optics
+86-0431-87911611     admin@ytoptics.com
Contact us
Park, Liando U Valley, Changchun City,
Jilin Province, China

Changchun Yutai Optics Co., Ltd.

Comparison of RMSi and RMSa


I. Core Summary:

RMSi: Describes the irregularity of microscopic surface undulations, primarily referring to “roughness.”
RMSa: Describes the deviation of a surface's macroscopic shape from an ideal shape, primarily referring to “surface profile error.”
Although both are “root mean square” values used to quantify surface “imperfections,” they focus on entirely different spatial frequency (wavelength) ranges.

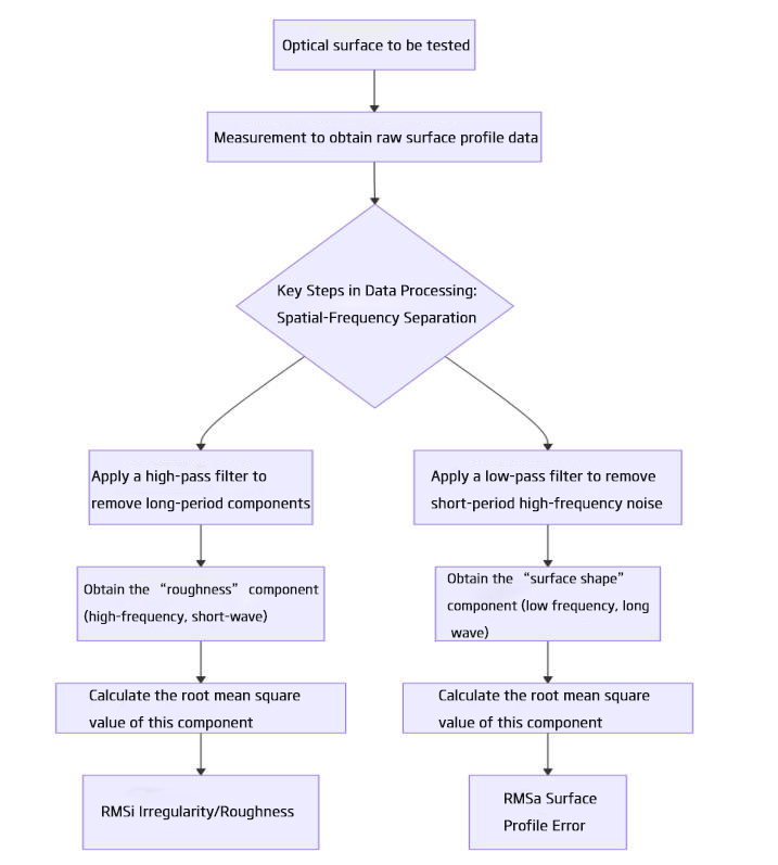
The diagram below clearly illustrates their differences and measurement methods:



II. Detailed Explanation:

RMSi (Root Mean Square irregularity) - Irregularity/Roughness

1. Definition: The root mean square value of the remaining high-frequency, small-scale random undulations after removing the surface's macroscopic shape (spherical, aspherical, planar, etc.) and medium-spatial errors.

2. Focus Range: High spatial frequency components. Typically corresponds to tool marks left during machining, pitting caused by polishing particles, and microscopic material inhomogeneities. Its characteristic size (wavelength) is usually much smaller than the aperture of the optical element.

3. Measurement and Calculation:
Requires measurement within a small area using a high-resolution profilometer (e.g., white light interferometer, atomic force microscope).
Measurement data undergoes “skew removal” and “optimal fit spherical/planar removal,” followed by high-pass filtering to eliminate mid-to-low frequency components. The remaining high-frequency profile data is then used to calculate the root mean square value.

4. Primary Effects:
Scattering Loss: Causes light energy to scatter away from the principal ray direction, reducing system contrast and signal-to-noise ratio, with small-angle scattering.
Significantly impacts the MTF (Modulation Transfer Function) of imaging systems in the mid-to-high frequency range.

5. Typical Applications:
Laser systems, high-resolution imaging systems, X-ray optical components, and any application requiring extremely low scattering.
Typical Values:
Varies from standard polishing (~10 nm RMSi) to ultra-smooth polishing (< 0.5 nm RMSi).

RMSa (Root Mean Square accuracy) - Surface Profile Accuracy

1. Definition: The root mean square value of deviations between the actual optical surface and the designed ideal surface (e.g., ideal sphere, ideal parabola). This deviation is holistic and systematic.

2. Scope of Focus: Low spatial frequency components. Describes whether the overall shape of the surface is “correct,” such as a sphere with incorrect curvature, or errors exhibiting aberration forms like astigmatism or coma.

3. Measurement and Calculation:
Typically measured across the entire optical aperture using interferometers (e.g., Fizeau interferometers, phase-shift interferometers).
The measured wavefront map (or surface profile) is subtracted from an ideal reference wavefront (or surface profile) to generate a surface error map. The root mean square value is then directly calculated for all data points across the entire region.

4. Primary Effects:
Wavefront errors: Directly degrade imaging quality by introducing aberrations (defocus, astigmatism, spherical aberration, etc.).
Impact system parameters including Strehl ratio, PSF (point spread function), and focal spot energy concentration.

5. Typical Applications:
All imaging optical systems, telescopes, lithography lenses, laser resonator mirrors.
Typical Values:
Ranges from general optics (RMSa of λ/10, approx. 63 nm @ 632.8 nm) to ultra-precision optics (RMSa of λ/1000, approx. 0.6 nm @ 632.8 nm).

Key Comparison Table
Characteristic
RMSi (Irregularity/Roughness) 
RMSa (Surface Profile Accuracy)
Nature
Micro-scale random undulations, roughness
Macro-scale systematic deviations, shape errors
Spatial Frequency
High (short wavelengths)
Low (long wavelengths)
Scale
Far smaller than component aperture (micrometer-scale features) 
Equivalent to or larger than component aperture
Measurement Tools
Profile gauges, white light interferometers, AFM
Phase-shift interferometers
Data Processing
Requires removal of macroscopic shape and high-pass filtering
Direct comparison with ideal surface profile
Primary Effects
Scattering, reduced signal-to-noise ratio and contrast
Wavefront error/aberration, reduced imaging resolution and Strehl ratio
Analogy
Surface fiber roughness on a sheet of paper 
Overall wrinkling on a sheet of paper after crumpling

III. Key Relationships and Summary

1. Separate Yet Coexisting: The total error of an actual optical surface comprises multiple frequency components, including RMSa (low-frequency), mid-frequency errors, and RMSi (high-frequency). Comprehensive characterization requires analyzing its power spectral density.

2. Distinct Process Controls:
RMSa is primarily determined by forming, grinding, and rough polishing processes, reflecting the manufacturer's ability to control overall shape.
RMSi is mainly influenced by final fine polishing, finishing processes, and the material itself, indicating the capability to achieve ultra-smooth surfaces.

3. Application-Oriented Considerations:
For imaging systems (e.g., cameras, telescopes), RMSa is typically more critical as it directly impacts image clarity.
For high-power laser systems or low-scatter applications (e.g., gravitational wave detection), RMSi is paramount because micro-roughness absorbs or scatters laser light, causing thermal distortion or even component damage.

4. Units: Both are typically expressed in length units (e.g., nanometers, nm). However, RMSa is also commonly represented as a fraction of wavelength (e.g., λ/20), where λ usually refers to 632.8 nm (He-Ne laser).

In short: RMSa indicates whether a mirror's “shape” is correct, while RMSi indicates how smooth the mirror's “surface” is. Together, they determine the ultimate performance of an optical element.

Share this:  Facebook  Twitter  LinkedIn  Google+  Addthis

PREV : Comparison of Fused Silica Materials NEXT : Guide to Polarized Light Principles: Definitions, Applications, and Why Distinguishing P-Polarized a

TALK TO US   86-0431-87911611
Call us now!
LIVE CHAT
ONLINE CHAT
   2433808388